印刷包装
鹤山雅图士印刷有限公司
鹤山雅图仕印刷有限公司创立于1991年,坐落于广东省鹤山市古劳镇美丽的西江河畔,是利奥纸品集团(香港)有限公司属下独资经营的大型现代化印刷企业,现拥有职员工超过1万人,占地面积1,000多亩,累计投资超过19亿(港币)。
鹤山雅图士印刷有限公司
获取个性化解决方案
提交信息后,业务顾问第一时间内与您联系
立即获取
企业背景
鹤山雅图仕印刷有限公司创立于1991年,坐落于广东省鹤山市古劳镇美丽的西江河畔,是利奥纸品集团(香港)有限公司属下独资经营的大型现代化印刷企业,现拥有职员工超过1万人,占地面积1,000多亩,累计投资超过19亿(港币)。


包装印刷行业计划特点
(1)多品种,小批量,生产计划预测不准确

包装印刷企业订单趋向多品种、小批量趋势,每日订单数量有上百笔,很难预测订单在什么时候到来,因此,对采购和生产车间的计划就需要很好的生产计划系统。

(2)交货期越来越短,准交率要求越来越高。

订单交货期越来越短,本着“客户为中心,客户至上”的理念,包装印刷企业一般希望有一种全面的计划指导生产,达到按需制造准时交货,满足市场与客户需求。

(3)计划人员要求高,排程复杂,调整困难

计划是生产制造的指挥棒,包装印刷企业为了提高计划准确率,采用人工Excel方式将计划精细化安排到机台,因此计划员不仅仅经验要求高,人数多(10来个左右),并且计划员之间协调复杂。

(4)自动化水平相对较高,基础数据条件较好

自动化水平相对较高,产品的质量和生产率很大程度依赖于数控机床、柔性制造系统等,通常已有ERP以及报工系统,基础数据相对比较完善。

(5)生产计划需要考虑物料制约,快速进行欠料分析。


企业生产计划不仅仅要考虑到设备产能制约,并且需要考虑关键物料制约,防止停工待料。另外对于一般通常不缺料的物料,也需要快速进行物料欠料分析。物料印刷人工排计划非常复杂,常常需要在多个系统之间反复排查核对数据,耗费大量的人力物力。

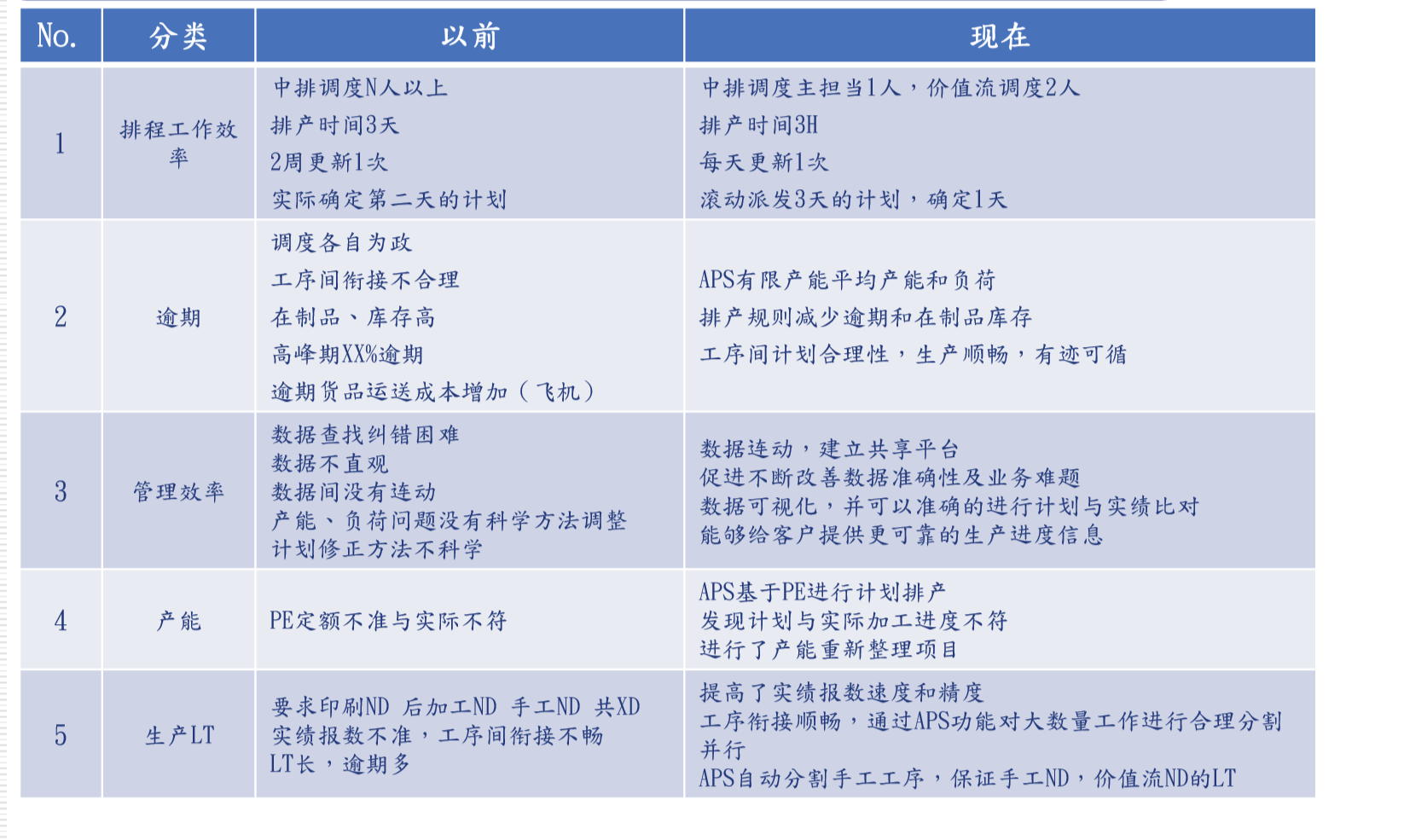
计划排程系统关键目标
APS帮助包装印刷行业建立以APS计划为核心的企业计划管理平台,配合以ERP、MES等系统,带动整个生产运营更加快速、高效运作,缩短周期,提升产能。APS帮助企业实现如下关键目标:主计划排程,交期评估,工序计划,物料需求,欠料分析,产能负荷分析,报工滚动等内容。

生产计划核心业务需求
订单产品:多品种、小批量;交期紧、难度大。

信息化系统基础:已推行ERP、MES等系统,客户需求(预测、订单等)、工程、BOM、物料库存、在制库存、标准工时等资料可以通过ERP或MES等系统获取;

管理层: 缺乏整体系统进行分析、监控、追溯;

跟单员: 无法实时了解相关情况,很难准确答复客户进度、无法有效地承诺客户交期。跟单员与计划、采购等跨部门协作、信息传递、接口管理不够准确、及时。

计划员:手工排程,人员多、工作强度大、效率低;各计划员按工序分开排产,而且容易因人为原因(如:沟通不到位) 造成计划不合理;对人员的技能、对公司的熟悉程度、人员的工作态度依赖性很大;很难分析产能负荷情况、生成实际完成情况、生产均衡情况等。

生产主管\机长等:以便及时或提前安排相关生产准备工作(如:刀模样稿准备、物料领用和确认、人员安排等);无法通过系统及时了解计划达成情况、工序平衡、工序瓶颈(负荷)、异常等情况。

物控&采购:目前物料需求分析通过ERP的协助完成,与生产计划衔接不够紧密,无法准确的通过系统计算物料需求规划与采购需求;希望通过系统能实时获取物料需求计划、物料采购需求等;

APS如何解决包装印刷行业生产计划难题
1.基础数据与ERP无缝集成:包装印刷行业ERP(TipTop,JDE,SAP等)里面维护产品,工艺路线,机台设备,产能,订单等基础数据,APS支持与ERP无缝集成,并且对数据进行多维度可视化展示(树形结构,可视化图形,表格方式等),并且支持多工艺段的网络状的串并行关联关系,支持包装印刷行业复杂约束条件的配置。

复杂的资源规格,商机尺寸约束工艺


2.模拟排程,主计划排程,答复交期。APS根据产品BOM的工艺段,工艺序,工作中心产能,生产日历等设置,快速模拟试算,得到工单的计划开始/结束时间,以及工单每道工序精细化的计划开始/结束时间,机台安排等等,便于计划员答复工单的交期,且可以通过甘特图展示工单的计划。

3.生成精确的工序机台计划,工序之间的计划协同满足前后工艺约束,产能约束等多种约束规则,且可以按照机台或工艺进行分组,方便计划员筛选查看各自负责的计划,跟进物料、确保交期;车间班组长可以按照生产计划顺序执行,保障前后工序协同生产。

4.物料需求计划/物料欠料分析:根据BOM物料组成用量,按工序开工时间计算物料需求计划,关键物料欠料分析(按照计划先进先出扣减库存),每张工单的物料欠料分析等等


5.成品产出计划:APS自动产成品的产出报表,指导生产进行成品入库检验或者成品交货,支持多种模式:按班组/日/周/月等方式汇总

6.动态产能负荷/机台有效产出:APS自动生成机台的负荷/产出报表,便于管理层及机长了解计划期间每天的负荷情况,了解车间动态产能情况。

分析负荷和外发能力和资金的监控

典型案例
BYD集团
新能源
BYD集团
比亚迪是一家致力于“用技术创新,满足人们对美好生活的向往”的高新技术企业。比亚迪成立于1995年2月,经过20多年的高速发展,已在全球设立30多个工业园,实现全球六大洲的战略布局。比亚迪业务布局涵盖电子、汽车、新能源和轨道交通等领域,并在这些领域发挥着举足轻重的作用,从能源的获取、存储,再到应用,全方位构建零排放的新能源整体解决方案。比亚迪是香港和深圳上市公司,营业额和总市值均超过千亿元。
惠州德赛蓝微电子有限公司
新能源
惠州德赛蓝微电子有限公司
惠州市蓝微电子有限公司是深圳市德赛电池科技股份有限公司(股票简称"德赛电池",股票代码"000049")的下属企业。公司于2002年成立,是为客户提供移动电源管理系统与移动动力控制系统的专业服务商,主要从事移动电源管理和移动动力控制技术产品的研发、制造和销售。公司与国际、国内一线品牌智能手机企业均有稳固的合作关系,除大力发展中型电源管理和智能控制业务外,于2015年发起并控股成立了新的子公司——蓝微新源,正式进军汽车电源系统领域。
珠海冠宇电池股份有限公司
新能源
珠海冠宇电池股份有限公司
欣旺达电子股份有限公司
新能源
欣旺达电子股份有限公司
1997年,欣旺达在深圳创立。历经二十余年,公司发展成为全球锂离子电池领域的领军企业,形成了3C消费类电池、智能硬件、电动汽车电池、储能系统与能源互联网、智能制造与工业互联网、第三方检测服务六大产业群,并致力于为社会提供更多绿色、快速、高效的新能源一体化解决方案。
广东嘉士利食品集团有限公司
食品
广东嘉士利食品集团有限公司
嘉士利(股票代码:1285.HK)集团旗下有广东嘉士利食品集团有限公司、河北邢台嘉士利食品有限公司、开平市康力食品有限公司和江苏嘉士利食品有限公司、江门市嘉士包装印刷科技有限公司、以及集团商务配套的四星级广东三埠假日酒店有限公司等6家子公司,拥有广东开平、台山、江苏、山东和河北等5大生产基地。集团土地总面积20多万㎡,建筑面积超10万㎡。拥有从意大利、奥地利、英国、日本等国家引进的国际、国内先进水平的饼干生产设备和技术,具有年生产饼干6万吨的生产能力,各类食品专业技术、经营管理、营销管理专业人才300多名,员工超2000人,固定资产超5亿元。是“广东粮”的杰出代表,开平市食品工业主要支柱企业和纳税大户。
甘源食品股份有限公司
食品
甘源食品股份有限公司
甘源食品股份有限公司,成立于2006年,2012年迁址至萍乡市经济技术开发区生物医药食品工业园,是一家豆类、果仁类休闲食品的专业性研发、生产和销售为一体的公司。主要产品包括蚕豆、瓜子仁、青豆、花生、炒米、豆类等传统炒货产品和以腰果、夏威夷果为代表的高档坚果产品,口味包含香辣、麻辣、椒盐、原味、焦糖、肉松、酱汁牛肉等传统口味以及蟹黄味、紫薯味、韩式泡椒、韩式烤肉、蜂蜜黄油、老醋、蒜香等新式口味。
鮮活果汁有限公司
食品
鮮活果汁有限公司
TTI创科集团-东莞创机电业制品有限公司
电动工具
TTI创科集团-东莞创机电业制品有限公司
创科集团成立于1985年,是高级家居装修工具及建筑工具的世界级供应商之一,拥有多个信誉卓著的品牌,并肩负不断开拓创新及保证产品优秀质量的承诺。到2006年为止,TTI在全球雇员超过20000人。TTI设计、生产及销售电动工具、户外园艺工具、地板护理产品、太阳能照明、激光及电子量度仪等全系列产品。旗下品牌包括Milwaukee, AEG及 Ryobi电动工具及配件, Ryobi及 Homelite户外园艺工具,以及 Hoover, Dirt Devil和Vax地板护理产品
江门德邑大卫浴有限公司
卫浴行业
江门德邑大卫浴有限公司
德邑大的厂内生产能力包含了铜锭、铜条的材料制造;龙头本体的低压铸造、重力铸造;铜件的热锻造;铜板件的油压冲制;锌合金件的压铸与铸造;塑胶射出;及弯管焊接工艺;后段多轴专用机的加工;铜件的cnc精密加工;cnc的铸件本体外型开皮;自动化的抛光;及自动化的pvd、电镀、烤漆等各种颜色的表面处理;以至于最后产品组装及检测一贯化的在厂内完成。
日丰企业集团有限公司
卫浴行业
日丰企业集团有限公司
在卫浴领域,日丰建立了卫浴五金、浴室柜、淋浴房、陶瓷洁具等现代化的研发与制造中心,配备国内外先进的生产线,卫浴产销处于国内行业前列
提供完整SCP+APS系统落地解决方案